New Quality Productive Forces and Regional Development

The influence of social infrastructure on the formation of marginalized groups and governance transformation in Shenzhen

  • ZHU Hong , 1, 2 ,
  • MENG Siqi 1 ,
  • DONG Haoping 1, 3 ,
  • XIE Xiaoru , 1, 2
Expand
  • 1. Center for Human Geography and Urban Development, School of Geography and Remote Sensing, Guangzhou University, Guangzhou 510006, China
  • 2. Guangdong Provincial Center for Urban and Migration Studies, Guangzhou 510006, China
  • 3. School of Management, Guangzhou University, Guangzhou 510006, China

Received date: 2024-10-21

  Revised date: 2025-04-13

  Online published: 2026-02-05

Supported by

National Natural Science Foundation of China(42430515)

National Natural Science Foundation of China(42401265)

National Natural Science Foundation of China(42071183)

Rural Regional System of Observation and Research Station of Guangdong Province(2021B 1212050026)

Abstract

The study enriches the dimensions of social infrastructure research by introducing the concept of "marginalized social infrastructure", deepening the understanding and interpretation of the role of social infrastructure within the framework of urban governance. Taking the Jingle North and South Areas of Longhua district in Shenzhen as an example, the research focuses on the formation of marginalized groups driven by social infrastructure and the transformation of urban governance strategies. The study finds that the marginalized social infrastructure centered around the original Sanhe Talent Market and its surrounding low-cost living facilities not only provides a low-cost living space for the "Sanhe group" but also shapes its unique social ecology, lifestyle, and group identity, becoming a grassroots practice through which the group distances itself from mainstream social norms, while simultaneously reinforcing their self-marginalization. In urban governance practice, the government gradually regulates and improves these marginalized facilities through a multi-stakeholder collaborative model, promoting the enhancement of spatial quality and social order in the Sanhe area. The research points out that while acknowledging the positive functions of social infrastructure in serving the public, it is also essential to recognize the role of marginalized social infrastructure within the traditional urban governance system. The social infrastructure relied upon by marginalized groups can also become an important medium for pluralistic urban governance by reshaping the governance process in reverse.

Cite this article

ZHU Hong , MENG Siqi , DONG Haoping , XIE Xiaoru . The influence of social infrastructure on the formation of marginalized groups and governance transformation in Shenzhen[J]. Acta Geographica Sinica, 2026 , 81(2) : 453 -471 . DOI: 10.11821/dlxb202602009

1 引言

21世纪以来,伴随中国社会的现代化转型,城乡结构发生了显著变化。大量农村人口涌入城市,以寻求更好的生活机会。然而,由于教育资源不均、就业机会有限等原因,部分人群在城市生活与就业中面临诸多压力与不确定性,难以真正融入城市社会。而工业化和信息化的浪潮使传统就业方式逐渐被替代。对于缺乏技能和教育水平较低的人群而言,城市中的生存和就业难度进一步加大。传统价值观念在现代社会环境下受到挑战,许多人陷入传统与现代、乡村与城市之间的文化冲突与价值困惑,无法完全融入新的社会文化体系,产生了对现实社会的疏离感与逃避情绪。
2018年,随着日本广播协会的纪录片《三和人才市场:中国日结1500日元的年轻人们》的播放,深圳市龙华区三和人才市场的日结打工青年群体通过互联网迅速进入公众视野[1]。作为该区最大的劳动力市场,三和人才市场为低技术劳工定向提供临时性工作机会,吸引了大量外来务工人员,满足了部分人群对“自由”和“低压”工作方式的需求。而周边低成本的社会基础设施满足了该群体基本生存的需求,使他们形成了独特的生活方式和群体认同[1],逐渐成为一个备受关注的特殊群体,即外界所称的“三和大神”[2]。该群体的形成,既是经济社会发展变迁的微观体现——新生代农民工“既游离于制度性权力结构和福利保障体系之外,也在客观纽带和主观认同上脱离传统乡土中国”的“双重脱嵌”困境,更是三和人才市场及其周边独特经济文化生态塑造下的结果[3-4]。然而,这一群体的聚集也为该地区带来了文化冲突和社会问题,对廉价社会基础设施的依赖也加剧了其自身的边缘化,并影响了当地的城市形象[5]。为应对这些问题,地方政府通过多方联动治理,对社会基础设施进行置换升级,改变了原人才市场建筑体的功能。主要中介公司迁至约2 km外的龙华汽车站,原部分“三和群体”逐渐转移至周边区域,如龙华汽车站、多个城中村和公共广场等地,其活动范围和分布形态发生了显著变化,该区无序散乱的状况也得到了明显改善
城市治理作为解决城市发展难题的重要工具,其本质在于优化资源配置、维护社会秩序并提升居民生活质量,是一个多层次、跨边界的协同过程[6-8]。随着城市化的深入推进、社会结构的不断分化,以及治理模式与理念的不断转变,传统自上而下、以政府为中心的治理在应对多变且日益复杂的城市环境时显得捉襟见肘,治理主体的多元化成为必然趋势[9-12]。随着城市治理的发展,基础设施在城市治理中扮演关键角色,其水平直接影响了治理的效能。各国政府在城市治理的过程中,都认识到基础设施的重要性[13-15]。传统上,基础设施被视为提供社会服务的基础,主要集中在交通、供水供电及商业服务等物质技术层面。近年来,基础设施被赋予了更为丰富和多元的内涵[16-19],特别是社会基础设施概念的提出[20],使其不再仅局限于物质技术载体,而是不断融入了政治、经济、社会与文化意义。
当前关于社会基础设施与城市治理的研究主要聚焦基础设施如何服务于大众需求,并通过空间与社会重构促进社会公平与城市包容等方面。这些研究普遍将社会基础设施视为具有积极意义的社会支持工具,而忽略了其复杂性和双重性。社会基础设施在提供支持的同时,也可能强化特定群体的自我边缘化倾向。而对于社会基础设施与城市治理的关系,既有研究多停留在治理者通过基础设施建设实现社会控制与功能分配的单向视角,较少关注边缘化群体所依赖的社会基础设施如何反向塑造治理过程。既有研究提出的非正规社会基础设施(Informal Social Infrastructure)[21]和替代性社会基础设施(Alternative Social Infrastructure)[22]概念,为分析边缘群体提供了新的视角。其中,非正规社会基础设施侧重于社区自发形成的弹性自适应机制,主要在正式设施缺失或不足时出现,而替代性社会基础设施则强调通过草根抗争塑造新的社会空间和实践,侧重于地方性抗争。
本文在对这两个概念进行拓展的基础上,进一步提出“边缘化社会基础设施”(Marginalized Social Infrastructure)的新概念。该概念融合了非正规社会基础设施的弹性自适应机制和替代性社会基础设施的草根性抗争内涵。同时,强调了群体在与社会基础设施相互建构的过程中对自我边缘化的强化。通过这一概念,本文试图探讨其对边缘化群体在支持非主流生活方式、重构社会实践与空间秩序、强化社会排斥以及反向塑造城市治理等方面的多重功能。通过分析深圳市龙华区景乐南北片区(原三和人才市场及其周边区域,下文称为“三和地区”)的边缘群体与城市治理实践,揭示边缘化社会基础设施在边缘群体形成与自我边缘化强化中的关键作用,并深化对城市治理与社会基础设施关系的理解。总体而言,本文不仅丰富了社会基础设施的外延与研究维度,也深化了对其在城市治理框架下角色的理解,从而弥补现有研究在探讨社会基础设施及其与城市治理互动关系方面的不足。

2 社会基础设施的概念及其与城市治理的关系

2.1 社会基础设施的概念演变:从传统视角到非正规与替代性实践

随着社会科学领域研究的“基础设施转向”[23-24],基础设施的内涵已超越传统的物质性视角[25-26],被重新定义为一种关系性、政治性和社会技术的配置,深刻影响了建成环境和人们的日常生活[27-28]。这一“基础设施转向”的出现并非偶然,而是根植于长期的学术传统,重新思考物质性和技术在社会生活中的作用[28],揭示了基础设施在塑造城市生活、治理实践和环境政治中的核心作用[29-34]。作为基础设施的一个重要子领域,社会基础设施的概念近年来在学术、政策和公众话语中得到了广泛关注,成为探讨基础设施与其所促进的社会生活之间关系的重要视角[35-36]。社会基础设施涵盖一系列基本设施和服务,不仅包括物质设施,还指涉能够增强社会参与和文化价值的软性服务,如健康、教育、住房、文化活动以及体育休闲等,旨在满足社会成员的需求,使其拥有尊严与舒适的生活条件[37-40]。在传统的福利国家视角下,社会基础设施被视为促进个体福祉、社会公平和经济机会的重要资源[41-42]。通过发展可及性强、适当且包容的社区服务,社会基础设施能够提升健康、教育水平和文化价值,进而支持社会整体功能的实现[43]。而从社会文化视角看,社会基础设施不仅是维系社会网络和功能的物质载体,还是塑造社区社会互动和文化认同的实践场域[20]。该视角主要关注社会基础设施在日常生活中的文化意义及其通过空间特性和感官体验促进社会互动与归属感的能力[44]。例如,公共休息室、市民广场、图书馆和公园等场所不仅是社交的物理场域,更是塑造公共文化和多元认同的重要平台[45-48]
随着社会基础设施概念的发展,在其外延方面,相关研究提出了“非正规社会基础设施”和“替代性社会基础设施”的概念,旨在揭示社会基础设施在不同社会背景下的多样性。其中,非正规社会基础设施指的是由社区、个人或民间社会组织自发发展和维护的设施与服务,旨在保障个体福祉和社会凝聚力,通常出现在国家或正式机构缺失的场所,涵盖住房、教育、医疗等多个领域,固有灵活性和创新性[21]。传统上,基础设施常被简单地理解为由政府规划和建设的有形设施。近年来,学者们开始强调其作为“人化”与“有生命力”的社会实践。McFarlane等认为社会基础设施是连接人和物的实践,这种实践不是一个静止的实体,而是通过不断互动而构建和维系的动态过程[49]。同样,Simone也提出社会基础设施体现了复杂的物体、空间、个体与实践组合[50]。这些视角为理解非正规社会基础设施提供了理论支持。过去几十年,“新自由主义”政策的推广导致国家对住房、医疗、教育等公共服务的投入不断减少,政府在社会基础设施提供上的职能受到削弱。当传统的正式机制无法满足居民的基本生活需求时,民间组织、社区和个体便自发组织起各类非正规服务网络,以补充正规状态下公共服务的缺口[51-53]。早期研究往往简单地将基础设施划分为“正规”(国家主导、法律认可)与“非正规”(缺乏制度保障)两大类别。然而,随着实践的不断深入,学者们强调了二者之间的相互渗透和关联性。Marx等指出在很多实际情境中,国家的正式规划和民间的非正式自组织往往是互为补充、相互交织的[51]。这样的观点促使研究者采用一种关系性和过程性的视角,重新审视“社会基础设施”这一概念,使得非正规实践不再被简单地视为国家功能缺失的副产品,而是城市社会组织和再生产的重要部分。相关研究也通过对基础设施“活力”的讨论,展现了这些非正式机制在塑造社会福利、社会联结和城市治理中的积极作用[54]
替代性社会基础设施则是在主流社会结构之外,由边缘化群体和社区通过草根性的抗争实践所创造的支持系统[55-56],其目的是回应主流社会结构中的不平等现象,创造新的社会关系和支持网络[22],为边缘化群体提供实现个人目标和生活方式的机会[55],帮助他们在城市中立足[56]。这种基础设施可以是物质资源(如住房、公共空间等),也可以是强调社会网络和关怀关系的公民过程[22],涉及社会互动、物理空间的再利用以及社会关系的重建,反映了边缘化群体在新环境中生存和发展的多维度特征[57]。首先,替代性社会基础设施通常源于边缘化群体的草根抗争和社区动员,不仅包括物理空间的建设,还涵盖信息传播、社区组织和居民参与等多方面的努力[58]。其次,替代性社会基础设施为边缘化群体创造了新的社会空间,通过降低生活成本、快速适应新环境和实现经济独立,使他们能够在陌生的环境中找到立足之地[57]。此外,通过替代性社会基础设施所进行的抗争性实践,边缘化群体在与社会结构的互动中逐步形成特定的身份认同,并发展出独特的社群文化。这种文化的形成不仅增强了群体的凝聚力,也为他们提供了在主流社会中生存和发展的新路径[55]
总体而言,非正规社会基础设施与替代性社会基础设施都强调边缘化群体和社区自发创造和维护的社会网络和服务,以满足个体和集体的需求,同时反映了群体在面对外部压力时的主动性和韧性。然而,非正规社会基础设施聚焦于制度真空地带的适应性填补,而替代性社会基础设施更强调通过抗争性实践重构社会关系与空间秩序。

2.2 “边缘化社会基础设施”的双重社会性

在揭示非正规和替代性社会基础设施对边缘化群体的积极作用时,也需注意研究中的盲点,如忽视对其文化影响的复杂性和社会不平等再生产的潜在作用的反思。社会基础设施也具有双重社会性,其不仅能促进社会互动,也可能通过设计、融资和治理过程被主导阶层的利益所支配,导致空间的排他性设计、资源分配不均与社会分裂,加剧某些弱势群体的边缘化[59]。从政治经济的视角看,社会基础设施不仅是社会生活的基础要素,还深刻嵌入在权力结构和经济体系之中,反映并再生产了社会不平等[60]。在城市更新和经济金融化的背景下,尤其在西方世界,社会基础设施常成为资本积累的工具,中产阶级消费偏好和审美取向逐渐取代原有的社区设施,从而加剧原住民的边缘化[36]。Middleton等指出关于社会基础设施的研究需要关注社会性的多样性以及其中可能存在的冲突,因为它们既能支持个体,又能边缘化个体[61]。他们强调,将社会基础设施简单地视为一种积极事物可能存在风险,因为其在强化社会联系和凝聚力的同时,也可能导致被其排除在外的特定群体或声音的边缘化。然而,本文进一步指出,这一观点虽然揭示了社会基础设施对特定群体边缘性的外部强化作用,却未充分关注边缘群体在依赖某些社会基础设施的过程中对边缘性的自我强化现象。
因此,在具体的语境中,明确界定社会基础设施的定义与功能显得尤为重要。本文指出,非正规和替代性社会基础设施隐含的积极社会性假设未能充分解释边缘群体及其所依赖的社会基础设施之间可能出现的边缘化强化关系。为此,基于政治经济学的视角,本文引入“边缘化社会基础设施”这一概念,将其界定为一种物质社会基础设施及其丰富政治、社会和文化实践的结合体。该概念旨在融合非正规和替代性社会基础设施的特征,探讨其在边缘化群体形成中的作用,并进一步分析群体对边缘化社会基础设施的独特需求及其社会功能的复杂性,尤其关注这些社会基础设施如何进一步强化了群体的自我边缘化。依托特定空间与功能配置,边缘化社会基础设施在初期通过提供社会服务促进了城市边缘群体的形成,而在后期的相互依赖中进一步强化了群体的边缘化,并反向塑造了城市治理的过程。在“三和群体”的具体情境下,边缘化社会基础设施不仅包括该群体所依赖的非正式劳动力市场与廉价的住宿、餐饮和娱乐等设施,也包括群体疏离主流社会的实践与秩序重构,反映了该群体在面对主流社会规范时对自我边缘化的固化。这种新定义不仅关注社会基础设施的物质特征,还深入探讨其在塑造边缘化社会、身份认同与城市治理中的复杂性,对于理解边缘化群体的形成与城市治理的转型具有重要意义。
这一术语有助于识别当前研究中的不足,旨在补充现有关于社会基础设施的讨论,特别是其物质性与日常实践的动态性。“边缘化”一词旨在强调社会基础设施外延的多样性,并与其对服务对象产生积极社会效应的设想形成对比,从而揭示出不同社会背景下,边缘化群体所面临的复杂性和挑战。尽管现代社会基础设施的理想模式占据主导地位,非正规、替代性和边缘化仍然是大多数弱势群体的现实生存状况。而非正规、替代性与边缘化社会基础设施的区别在于,非正规主要强调在正式服务缺失时,社区自发形成的弹性自适应机制,旨在解决居民的基本生活需求;替代性则是在特定社会和历史背景下,由激进分子和社区共同构建的支持网络,旨在通过社区动员和草根抗争创造新的社会实践与空间。而边缘化社会基础设施则在融合两者概念的基础上进一步拓展,既包含解决基本生存需求的自适应机制,也强调草根实践与空间秩序的重塑,同时关注群体在与社会基础设施的相互依赖中对自我边缘化的强化。

2.3 社会基础设施与城市治理的关系

随着城市问题的不断加剧,传统的集中式、等级化的城市治理逐渐被更为分散和协作的模式所取代[62-66]。这种新模式强调多层次的治理结构、合作网络和社会参与,旨在更有效地应对经济、社会和居住的脆弱性[42]。在此背景下,基础设施的建设与管理逐渐成为影响城市治理效率的重要因素[67]。社会基础设施不仅促进了社会关系的构建,也为城市治理的多元协同提供了可能。
首先,社会基础设施在现代城市治理中发挥着关键作用。在多元协同治理模式下,社会基础设施的建设与管理已超越传统国家职能的范畴,逐渐转向政府、民间社会与私营部门之间的多主体合作模式[68-70]。这一模式为不同利益相关者提供了互动平台,促进了资源整合与信息共享,增强了城市的整体韧性和社会凝聚力[68,71 -73]。公共部门与私营部门的合作,如公—私伙伴关系,成为提供与管理社会基础设施的重要途径,有助于整合各方资源与专业知识,提高项目效率,并通过多方参与实现资源的公平分配[74]。此外,社区组织和非政府组织的积极参与,使社会基础设施更贴近居民需求,增强了城市治理的民主性与透明度[42]。这一治理框架使社会基础设施不仅承载了治理目标,还构建了基层社会与治理机构之间的互动桥梁,体现出城市治理体系的协作性与动态性。
其次,社会基础设施在城市治理中具有重要的包容性与促进社会公平的潜力[42]。通过提供公共空间与服务,社会基础设施能够有效重塑城市空间的使用方式,促进边缘群体的社会融入和资源获取[75]。在新的城市治理框架下,社会基础设施的建设逐渐从单一的物理空间拓展到综合考虑社会、经济与环境因素的复合模式,强调资源的民主化分配与包容性发展[75-78]。有效的社会基础设施建设与管理不仅能够满足城市居民的日常需求,还能推动社会公平与可持续发展,构建更加紧密的社会联系。此外,社会基础设施不仅是实现社会包容的平台,也是推动社会正义与公共生活改善的重要工具。例如,在面对投机性开发的不公平治理模式时,社区成员通过建立新的社会基础设施来反抗不公,体现了其在促进社会动员与反思治理实践中的积极作用[36]
然而,尽管社会基础设施常被描述为包容和安全的空间,其发展并非总是积极的,仍可能导致某些群体被排斥与边缘化[60]。这反映了城市治理体系中资源分配不均与权力关系的结构性问题。首先,社会基础设施资源分配的不均衡容易加剧社会不平等。在快速城市化的背景下,社会基础设施的供给滞后于人口增长的速度,成为城市治理的一大挑战[78]。对低收入群体而言,教育、医疗及住房等基础服务的缺失进一步加剧了群体的边缘化与社会排斥[79]。而城市重建过程中对原住民社会基础设施的忽视也会导致居民归属感与社区关系的削弱,影响了文化实践的传承与社区发展[80]。其次,基础设施治理过程中的权力关系进一步加剧了社会不平等。例如,在城市更新中的投机性开发模式中,地方政府与开发商通过社会基础设施投资的名义合作,实质上排斥了低收入居民,导致“社会清洗”[81]。这一现象表明,社会基础设施建设不仅是物质空间的重塑,更折射出深层次的权力关系与治理结构的不平等。因此,社会基础设施在城市治理中的角色面临发展悖论:一方面,基础设施的改善有助于提升城市形象和居民生活质量;另一方面,单向的自上而下决策模式可能导致对社区的社会控制,忽视原有居民的需求。治理者往往通过引入新的社会基础设施来提升城市吸引力,但这种做法未必考虑不同群体的实际背景,可能加重经济负担并引发社会排斥。

3 研究区域与方法

本文以深圳市龙华区景乐南北片区(称为“三和地区”)为主要研究区域(图1)。研究团队于2023年10月和2024年1月先后前往该区及龙华汽车站周边地区进行实地调研,并于2024年12月进行了补充调研。调研过程中,研究采取了非参与式观察与深度访谈相结合的方式,以全面探索“三和群体”与社会基础设施之间的关系,以及政府治理实践的过程和效果。在非参与式观察中,研究团队详细记录了三和地区治理过程中的社会基础设施变化,重点考察了原三和人才市场所在地的空间现状、周边城中村的住房、餐饮和娱乐设施状况,以及龙华汽车站周边区域的社会生活状态。通过对比治理前后“三和群体”的生活场景,研究团队获得了对空间、大众、“三和群体”及社会基础设施互动关系的直观认识。在深度访谈中,团队对周边城中村物业管理人员、党群服务中心工作人员、公安部门人员、公寓管理人员、自由职业者及普通居民等34位不同类型的对象进行了半结构化访谈(表1)。访谈主题涵盖了治理前“三和群体”的生活状况及其对周边地区的影响、治理动机与策略,以及周边居民对治理前后区域变化的认知与评价等。此外,研究还收集了相关的政府公告、新闻报道、网络音视频资料、研究文献以及不同主体在社交媒体上发布的内容等二手数据,重点分析了不同视角对该地区以及“三和群体”的描述,以及“三和群体”对自身生活状态、社交互动、身份认同及空间变化的叙述。已有学者关于“三和群体”的深入调研成果[2]也为本文提供了重要的理论和经验支持;社交媒体上的大量动态信息则为治理过程中“三和群体”社会关系的构建与身份认同的变化提供了补充证据。结合这些多层次的数据来源,本文力求全面展现治理过程中“三和群体”的社会网络 与身份认同建构,并探讨边缘化社会基础设施在城市多元协同治理中的独特作用。
图1 案例地区位图

Fig. 1 Location of the research area

表1 访谈对象基本信息

Tab. 1 Basic information of the interviewees

编号 人员类型 地区 编号 人员类型 地区
F1 中介职员 景乐新村(南) F18 自由职业者 龙华汽车站
F2 环卫管理人员 景乐新村(北) F19 自由职业者 高坳新村
F3 便利店顾客 景乐新村(北) F20 自由职业者 高坳新村
F4 出租车司机 龙华汽车站 F21 自由职业者 郭吓村
F5 便利店老板 景乐新村(北) F22 自由职业者 郭吓村
F6 中介职员 龙华汽车站 F23 自由职业者 弓村
F7 中介职员 山咀头小区 F24 自由职业者 弓村
F8 中介职员 弓村 F25 餐饮老板 景乐新村(南)
F9 商业中心管理人员 梅苑 F26 党群中心工作人员 景龙社区党群中心
F10 中介职员 郭吓村 F27 餐厅后厨人员 奋斗者广场
F11 自由职业者 龙华汽车站 F28 景乐新村居民 景乐新村(南)
F12 自由职业者 龙华汽车站 F29 租房工作人员 景乐新村(北)
F13 自由职业者 龙华汽车站 F30 义工 龙华公园
F14 自由职业者 龙华汽车站 F31 物业管理 景乐新村(南)
F15 自由职业者 龙华汽车站 F32 便利店老板 龙华汽车站
F16 自由职业者 龙华汽车站 F33 公安人员 奋斗者广场
F17 自由职业者 龙华汽车站 F34 中介职员 郭吓村

注:自由职业者为本文所指的“三和群体”。

在数据分析的过程中,本文整合并归纳了实地访谈文本和网络资料,采用主题分析法系统梳理了不同数据来源中的内容。首先,研究对所有访谈记录和网络资料进行了文本转录与整理,并清理了无关内容,将有效数据按照“三和群体”、物业管理人员、党群服务中心工作人员、公安人员以及普通居民等不同主体进行初步分类,为后续分析构建了明确的主体框架。其次,研究团队对文本进行了开放式编码,利用标签化方法识别出关键现象、行为与观点,如“低成本食宿”“互助行为”“灰色经济依赖”“社会身份认同”“床位清理”“网吧整治”“网格化管理”等。这些标签经过整合形成了初步的主题框架,例如“边缘化社会基础设施的生存保障功能”“边缘社会关系的形成机制”“治理策略的基础设施转向”等。这些主题不仅归纳了不同数据来源中的信息,也初步揭示了各要素之间的联系。再次,在轴心编码阶段,研究团队通过比较与归纳,进一步梳理出各主题间的逻辑关系。例如,低成本的社会基础设施为“三和群体”提供了最基本的生存保障,促进了群体内部人际关系的建立和信息、资源的交流,从而构成了一个边缘社会网络;而这种网络的稳定性和功能性则在日常互动中进一步强化了群体的身份认同。此外,在对治理阶段的解读中,研究基于社会基础设施的类型,详细分析了不同社会基础设施的治理方式。结果表明,不同治理主体对区域社会基础设施进行升级置换时,虽然有效重塑了该区域的空间与社会秩序,但同时也导致了部分“三和群体”的再边缘化与集聚空间的分散化。这些结论的提炼经过多次回溯原始文本进行了验证。

4 社会基础设施驱动下的边缘化群体与城市治理转型

4.1 边缘化群体的形成与自我边缘化的强化

4.1.1 边缘化社会基础设施作为满足群体基本生存需求的弹性自适应机制

基础设施不仅是物质资源的提供者,更在劳动力流动、社会空间秩序及群体日常生活模式的塑造中扮演重要角色[82]。其演变与重构对城市边缘群体的影响尤为显著。“三和群体”依赖周边的边缘化社会基础设施生存,尽管这种依赖关系相对脆弱,但这些设施为他们提供了必要的生存条件和社会支持,在群体形成的过程中发挥了重要作用。边缘化社会基础设施作为满足“三和群体”基本生存需求的弹性自适应机制,除了为其提供必要的经济来源和生活服务,也塑造了他们独特的生活方式。
三和人才市场作为这一群体经济来源的核心支柱,发挥了集聚核心的作用,吸引了大量寻找日结工作的边缘个体。正如受访者F5所言:“原先有三和人才市场,就是很多中介公司,那些人(‘三和群体’)都集中过来找工作。整改之后,人才市场全部搬走了,很多人才市场都搬到龙华汽车站了,所以找工作的这些(人)就跟着走了。这一群体是跟着人才市场走的,哪里有人才市场,哪里有中介,他们就去哪里找工作。”“三和群体”有寻找即时、低门槛工作的需求,人才市场则提供了大量日结的低技能就业机会,尤其是在劳动密集型行业。两者之间形成了紧密的供需匹配机制,吸引了越来越多的求职者进入三和地区。虽然三和人才市场为群体提供了生存空间,但也促使他们“干一天玩几天”生活态度的形成,使他们处于高度不稳定的经济状态。
与人才市场相辅相成的是周边生活类的边缘化社会基础设施。在“三和群体”活跃于三和人才市场期间,周边城中村提供了大量低价的餐馆、床位与网吧。廉价餐馆满足了群体基本的饮食需求,以低廉的定价解决了大部分人员的就餐问题,也吸引了大量在此工作或闲逛的年轻人聚集。廉价床位和住宿为低收入的年轻人提供了容身空间。刚到三和的青年通常首选单间。但随着找工作失败后经济状况恶化,他们不得不转向更便宜的床位甚至长时间在街头过夜,便宜的床位一般只需15元一晚[2]。为了适应“三和群体”对低价床位的需求,二房东通过改造房屋,设置了多档价位的床位,为“三和群体”提供了一种集体生活的环境[2]。网吧则成为满足群体日常娱乐的主要场所。网吧提供了极其低廉的上网服务,吸引了大量年轻人聚集。据统计,在治理前夕景乐南北片区共有近30家网吧,每小时1.5元,8元即可过夜[2]。当个体因经济原因无法承担稳定的住宿费用,网吧便演变为他们的临时住所。低廉的费用使他们不仅能够享受游戏、视频等娱乐活动,还能以此作为逃避现实的方式。餐馆、床位、网吧等边缘化社会基础设施为“三和群体”营造了一种群体集聚的生活环境,拉近了彼此的社交距离,他们也在共同生活中建立了相互依赖的社群。景乐新村作为该区域的核心,逐步发展为一个集住宿、餐饮及娱乐等功能于一体的综合生活空间 。简单、廉价、集体化的边缘化社会基础设施配置不仅降低了群体的生活成本,还强化了“三和群体”的日常互动,使得这些边缘化社会基础设施成为维系群体边缘社会网络的重要纽带。

4.1.2 边缘化社会基础设施作为群体疏离主流社会规范的草根性实践

除了满足基本的生存与娱乐需求,边缘化社会基础设施还成为“三和群体”疏离主流社会规范与价值观的草根性实践。这种疏离实践体现在群体对低消费、高流动性生活方式的接受与认同上,形成了独特的群体文化和身份认同。
“三和群体”大多为“90后”和“00后”,他们身上有着强烈的维权和抗争意识,但他们缺乏有效的自我保护手段,在这种情况下,他们选择了依赖边缘化社会基础设施维持最基本生存需求的生活方式[2]。首先,尽管三和人才市场是他们获取经济收入的主要来源,但他们选择了“干一休几”的工作模式,以此抵抗资本市场的剥削。正如受访者F11所言:“就是天天干活,所以大家就是觉得进厂就是被压榨,就会变成这样啊。”另一位受访者F18也表示:“中介肯定会捞钱,一个小时赚两三块或者五六块的,从里边‘抽水’······每个月一结束,中介还会找一些理由从里边克扣一下,这个是很正常的事。所以就不想长期干啊。”
其次,附近的廉价餐馆、住宿、网吧等边缘化社会基础设施也为他们疏离主流社会规范提供了支撑。这种以边缘化社会基础设施为依托的生活方式不仅便于资源获取,更在潜移默化中构建了群体的身份认同。这种身份认同是通过长期依赖边缘化社会基础设施的日常实践以及由此形成的生活价值观共同建构。一方面,三和地区的边缘化社会基础设施支持了一种低消费、高流动性的生活方式,成为了群体身份的重要组成部分。正如受访者F16所言:“我在这边待4年了嘛。以前刚来的时候也是在富士康一干几个月,慢慢地不就这样了嘛······我就是住旅馆、在附近转转,但也不是说天天待着,偶尔出来找一下工作,闲下来想想其他事,差不多了该进厂就进厂了,大家都这样。我现在我也是他们当中的一员,我也是‘大神’。”另一方面,这些设施所支撑的极低成本生活方式成为了群体的生活态度和价值观的象征。例如,许多人以自嘲性语言描述自己难以支付吃饭和住宿费用的现实[83],或者调侃物价的低廉[2]。这种语言将经济困境转化为一种集体符号,不仅反映了群体的生存状态,也构建了内部共识,体现了底层群体特有的语言创造力。通过将依赖边缘化社会基础设施生存的状态语言化,个人经历得以升华为集体经验,从而使该群体在交流中找到了自由、低压力以及疏离主流社会规范的认同感。

4.1.3 边缘化社会基础设施对“三和群体”自我边缘化的强化

尽管边缘化社会基础设施为“三和群体”提供了满足基本生产需求的弹性自适应机制,并支撑了其抗争资本市场与疏离主流社会规范的实践与群体认同,然而,这种通过边缘化社会基础设施支持所建构的社群文化与身份认同并非单向度的积极过程。边缘化社会基础设施所支撑的经济活动虽然帮助群体维持了基本生活,却也强化了其自我边缘化的社会排斥效应,加深了其与主流社会的隔离。
边缘化社会基础设施为该群体创造了一个相对隔离的社会环境,在其中,他们能以自己的方式定义生活意义和价值。三和人才市场的空间特性及其周边设施的便利性不断强化了群体的集聚效应,并在空间上固化了这种特殊的生活方式。正如受访者F20所言:“我们活动的空间也不大,主要就网吧、楼上的床位、快餐店,还有人才市场,有这些我们就待在那了,它们就是有一种魔力。”随着时间的推移,这种生活方式不仅成为群体的共同标识,还使该地成为了一个群体与外界隔离的社会。“我第一次见那么多人可以这样生活,不用困顿于人生的意义 。”正如受访者F15所言:“在那里(三和地区)的时间长了,会觉得那就是‘我们’的地方,不管别人怎么看,至少我们在那边是自在的。”受访者F12也提及,“虽然日子简单,但也挺难跳出去。出去找工作压力太大,还是这样更轻松一些。”这种群体的生活状态也使该地被贴上了“三和”的标签。
此外,对低成本生活的高度依赖也使得群体难以在社会结构中实现向上流动,而这种停滞状态也在一定程度上被边缘化社会基础设施所强化。依赖于日结工模式的三和人才市场仅提供短期灵活的工作机会,难以促成长期职业发展,使得群体缺乏对未来的规划与期望,也在一定程度上限制了他们向上流动的可能。正如受访者F26所言:“我们去劝说他们的时候发现,他们的道理比你还多,而且他们不是找不到工作,是有很多工作他们不愿意去。然后他们不觉得自己有什么问题,就觉得是社会的问题,不愿意规划自己的生活来改变现状。”这些社会基础设施在提供支持的同时,也成为维持并强化群体现有边缘化状态的制度化力量。
总体而言,景乐南北片区的边缘化社会基础设施通过空间与功能的特殊配置,构建了“三和群体”的边缘社会网络,并通过语言和生活方式的塑造强化了群体的身份认同。边缘化社会基础设施所支持的低成本生计与日常互动模式不仅为“三和群体”提供了最低限度的生存资源,还在日常互动中形成了一个嵌套的社会生态系统。然而,这一过程也揭示了这类社会基础设施的矛盾性:它既是边缘化群体的生存依赖,又是群体去边缘化与向上流动的重要受限因素,成为群体自我边缘化的强化机制。

4.2 边缘化社会基础设施治理驱动下的空间重构与群体分流

在中国快速城市化的背景下,社会基础设施不仅是城市治理的基础构成,更承载着多元社会需求的响应和权力的重新分配,表现出显著的多元性与复杂性。在三和地区,边缘化社会基础设施为流动人口的生存提供了支持,但其低标准和非正规性导致了社会治安问题、环境卫生恶化以及政府监管困难等系列难题。在这一背景下,政府主导的社会基础设施治理通过取缔这些边缘化设施和重新配置资源,将原三和地区的空间纳入了主流城市治理的框架中,为理解城市治理的复杂性提供了典型案例(表2)。
表2 边缘化社会基础设施驱动下的城市治理策略与效果对比

Tab. 2 Comparison of urban governance strategies and effects driven by marginalized social infrastructure

治理领域 存在的问题 治理措施 治理目标与转型方向 治理效果及反思
住宿、餐
馆、网吧
安全隐患、环境卫生差、管理混乱。 多部门协作,引入物业管理与经济激励机制,采取取缔、严格安全检查、停业及吊牌等行政执法措施。 整合并提升社会治理水平,改造非正规空间并纳入主流城市治理体系,改善公共安全和居住环境。 短期内,针对边缘化社会基础设施的治理措施显著提高了生活成本和居住门槛,迫使低收入边缘群体离开原区域。“三和”地方符号逐渐淡化,原先混乱的市场空间转型为党群服务与公共文化平台。然而,这些改变并未从根本上解决低收入群体的生计与生活问题,部分群体只是向其他区域转移,形成新的“边缘地带”和管理难题。尽管治理后区域的空间面貌和管理水平得到明显改善,社会经济也呈现出正规化趋势,但边缘群体面临的生存压力依然存在,治理过程中的问题呈现出明显的外部化特征。
三和人才
市场
松散运作,充斥低薪、日结等短期就业信息,非正规手段泛滥,易滋生颓废文化。 坚持打击黑职介与规整市场,建设公益性人力资源园区,引入企业整体租赁升级改造,形成“龙华奋斗者广场”等新业态。 规范化原低端中介服务,改善中介就业服务环境,培养奋斗文化的社会基础设施,助力城市治理现代化。
社会支持与
群体疏导
群体社会支持体系薄弱,长期处于边缘状态,特别是疫情及人口流动造成流动人口集中,公共卫生与社会救助体系不足。 组织社工开展心理辅导、返乡动员等“软性”工作,构建以“人”为主体的临时性支持网络,通过面对面交流、个性化辅导传递政策信息与情感支持。 缓解疫情期间的公共卫生风险,帮助边缘群体改变依赖低成本的生存方式,促进其向更稳定、规范的生活模式转型。
城市空间功
能升级改造
原三和地区长期依赖低成本的边缘化社会基础设施,空间功能单一,城市空间整体低标准,难以满足现代化管理与生活品质提升的要求。 借助政企合作推动城中村社区改造,实施统租模式对出租屋进行网格化、分类分级管理,引入高品质物业品牌,进行消防整改和环境优化,加强社区公共设施的建设与长期管理机制的建立。 将区域由边缘空间转变为正规、长效管理的城市生活区,平衡多方利益,实现社区品质提升和社会经济的规范化发展。

4.2.1 基于边缘化社会基础设施的治理过程

景乐南北片区面积为46250 m2,在整治行动开展前共有56家旅业式出租屋、43家网络出租屋、24家职介机构和47家餐饮店 ,形成了集食宿、招聘和消遣于一体的边缘化社会基础设施复合体。因其运营模式的非正规性、安全隐患等问题,这些边缘化社会基础设施成为政府治理的重点。在治理的过程中,政府成立龙华景乐南北社区综合治理攻坚工作组,提出了重点治理期的6个目标:“整合社区执法力量,提升科技建设水平,构建社区立体防控体系等;狠抓旅业式出租屋、网络出租屋、人才市场等行业管理;治安、消防等隐患全排查、全整治;基础信息全覆盖,培育自治管理主体;提升社区治安环境,优化居住人员结构;推广社区治理经验,建立‘管理有主体、运作有机制、部门齐参与’的治理体系” 。在行动策略上,龙华区聚焦隐患和突出问题,以调查、打击、建设和管理为抓手,推动多部门协作与多元主体参与,落实出租屋业主和经营者的主体责任,并进行逐户人员筛查,实现出租屋的分级分类管理。同时,组织社工机构和专家为片区的安置点人员和劳务工提供情绪疏导、返乡教育和法律援助,帮助其重塑信心、回归社会。
政府通过系列政策手段对支持“三和群体”基本生计和生活的边缘化社会基础设施复合体实施系统性且强制性的治理措施,直接削弱了该群体赖以生存的环境。首先,通过引入物业管理部门进行治理,取缔了该区以低成本旅馆、餐馆、网吧为核心的生存网络,提升地区的生活成本与管理标准。例如,据景乐新村相关管理部门的工作人员(F31)介绍,政府采取了“一手补助、一手执法”的双重手段。对愿意配合搬迁的小网吧提供经济补助,帮助经营者将牌照迁移至其他区域,同时协助其办理相关手续。这种经济激励手段为经营者提供了一定的退出机会,避免了直接对抗。对于持不同意见的经营者则通过相关权力部门介入,加强行政执法力度。同时,也借助身份查验、安全规范督查,甚至停业整顿等方式,实现不规范小网吧的升级换代。
其次,对于三和人才市场,大量职介所的存在是该地区问题产生的深层原因。通过其松散的中介网络和日结工作信息的流通,三和人才市场承担了“三和群体”基本的经济支持功能。然而,这种支持具有很大的非正规性,容易滋生治安问题与颓废的文化氛围,也与城市现代化治理的目标相冲突。三和人才市场的改造过程突出了社会基础设施的功能转变。在治理过程中,政府坚持打击与引导相结合,积极打击黑职介,强化人力资源市场的合理布局 。疫情成为整治三和市场的重要契机。在疫情防控的背景下,地方政府通过引入物业管理公司,对市场进行全面收编。利用封控措施禁止市场继续运营,并通过强制性的经济压力(如限制进入和暂停市场运作)迫使原有人力资源中介和其他经营主体迁出市场。对于不愿配合的经营者,通过协商或监控手段(如提供其他经营场所或进行严格监管)确保整治目标的实施。同时,政府支持原三和人才市场楼宇的升级改造,引进了深圳市龙华建设发展有限公司对原三和人才市场进行整体租赁和重新规划。改造后的场地面积达11000 m2,成为一个规范化的街道党群服务综合体——“龙华奋斗者广场”,并推动科技企业孵化器和众创空间的建设。此外,在观湖街道君新工业区,政府积极探索并推进公益人力资源市场园区建设,整合各类资源,形成以公益人力资源市场为主导、民营机构规范经营的新模式[7]。一系列的人才市场升级改造措施使三和地区的创业和创新环境持续优化,也促使原本依赖于三和人才市场寻找经济来源的人群迁离。

4.2.2 “三和地区”城市空间功能的升级与重构

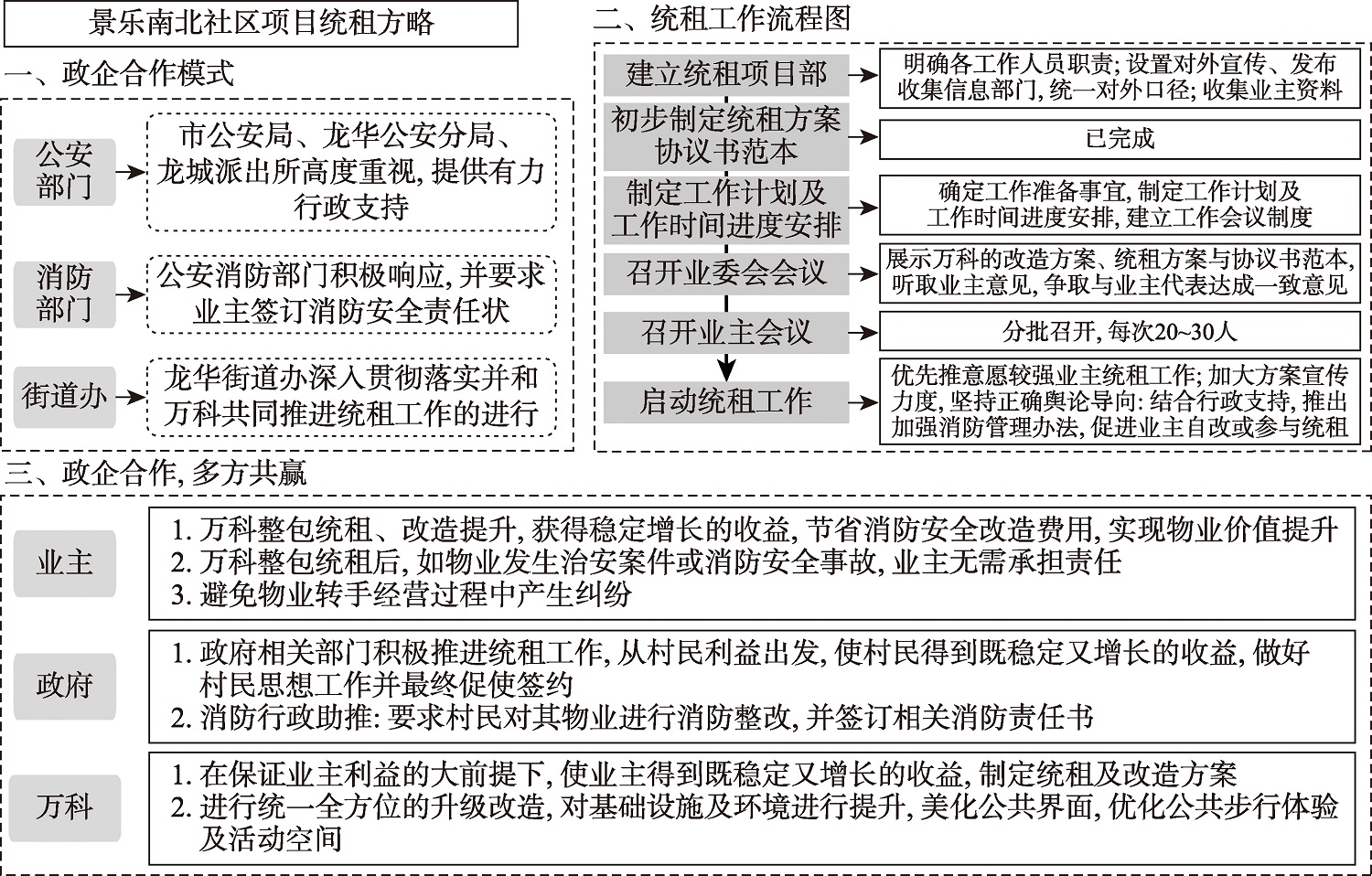
在对景乐新村的边缘化社会基础设施进行取缔后,后续居住环境的治理由深圳市万村发展有限公司主导实施,通过政企合作、多方协作的模式推进城中村空间功能的升级与重构。由景乐新村政府公告的项目统租方略(图2)可以看出,政府发挥政策支持与协调作用,主要提供法规依据,整合区、街道和企业资源,为项目的顺利推进提供制度保障。同时,相关部门负责推动消防整改工作,强化社区安防和消防设施的升级,并协助建立长效管理机制,确保整治后的社区能够实现长期稳定的运行。深圳市万村发展有限公司负责统筹资源、制定具体方案,并通过引入高品质物业品牌(如万科泊寓)提升社区居住环境,以此改善社区的人口结构。业主则通过提供房源和签订租赁或改造协议,积极配合完成房屋的升级改造,从而获得稳定的租金收益并享受改造后物业价值的提升。这一统租方略的显著特点在于注重多方利益的平衡与协作,从而形成各方共赢的良性循环。
图2 景乐南北社区项目统租方略

Fig. 2 Flat lease plan for the Jingle North and South Community Project

在具体的住房管理中,社区对景乐新村的出租屋实行分类分级与网格化管理(图3)。首先,对每个出租屋进行分类分级,具体分为宽管级(安全防护设施、管理措施较为完善,推荐优先租住)、严管级(存在安全隐患或安全防护设施、管理措施不完善,请谨慎租住)和禁止级(存在重大安全隐患,已被相关部门明令禁止出租,查封等)三级,对优秀楼栋以及楼栋的分类分级周动态进行公示,为每一栋出租屋附上二维码方便租户查询,以此推动出租屋业主完善房屋设备。其次,对社区楼栋进行网格化管理,每一网格的负责人由责任楼长、责任网格员以及责任民警组成,推动了社区出租屋的管理与监督。再次,引入深圳市安东康科技贸易有限公司为提升社区的文化环境和文化气质制作倡导文明、宣传公益、健康运动、内容丰富有益的墙绘,并利用居民楼外墙打造花墙,美化小区环境,提升景乐新村的空间品质,从而丰富社区文化内涵,进一步形成共建共治共享的社会治理格局。
图3 景乐新村出租屋的分类分级与网格化管理

注:图片由作者摄于2024年1月16日。

Fig. 3 Classification and grid management of rental houses in Jingle New Village

对于原三和人才市场所在地,政府的治理不仅在空间和功能上对其进行了改造,还试图通过系列措施改变其社会意义,使其从一个仅供低收入群体短期谋生的边缘化社会基础设施转变为传播奋斗文化的规范化社会基础设施。整治后的奋斗者广场(原三和人才市场)包括党群服务中心和文体中心(如图书馆)等公共服务设施,将原三和人才市场转变为一个培植“奋斗文化”的象征性空间,承载了塑造正确社会价值观的功能。而经过治理后的原三和地区,其“三和”的地方符号也逐渐消失。正如景乐新村一位公寓工作人员(F29)所言:“以前这个店就叫‘三和店’,后面社区说好不容易把那些人都全部疏散,你们店就改成了龙华地铁公社。之前就叫三和公社,他们觉得你们这店这名字不行……现在‘三和大神’已经是好久之前的事了。”政府试图通过奋斗文化的传播功能强化对社区成员的正向引导,也使原本作为边缘空间的三和地区被纳入主流城市发展的框架中,展现了社会基础设施从非正规、边缘化到规范、主流化的转型过程。

4.2.3 对“三和群体”的影响及治理效果的反思

边缘化社会基础设施的治理显著改变了“三和群体”的生活成本、社会支持网络及活动空间。首先,在生活成本方面,政府的强制性执法手段在短时间内快速取缔了原三和地区廉价的边缘化社会基础设施复合体,直接抬升了该区的生活成本和居住门槛。原本价格极低的床位被取缔后,现存的旅馆价格已提升至每晚60~80元,远超低收入群体的日常预算。加上饮食和日常开支的刚性上涨,“三和群体”难以负担新的生活成本,迫使他们不得不离开这种生活或迁移至附近生活成本更低廉的地方生存。正如龙华汽车站的受访者F13所言:“之前在景乐新村的住宿价格上涨了,然后这边也有人才市场,就到这边来了。”景乐新村相关管理部门的工作人员(F31)也表示:“那些小旅馆也进行了调整,剩下一些比较规范的还留了几家,等于说他们也提高了一个居住的门槛和成本,一般低收入的人就不会选择在这里。以前一个床位是15元,现在都在60、70(元),甚至80(元)了。一般也就住不起了,这一天怎么也有100元钱了,他们就没有预算了。”
其次,在社会支持方面,政府还通过党群服务中心的“软性”工作对该群体进行劝离,使部分人员改变了思想。党群服务中心的工作人员与街道组织投入了大量人力,通过与“三和群体”一对一的交流,不仅传递了政策信息,还通过情感支持和心理疏导,试图引导个体离开依赖低成本的生存现状,转向相对更加规范和稳定的社会生活轨道。而疫情期间的治理措施尤为典型,进一步突出了这种“软性”疏导的重要性。访谈中得知,疫情导致大量流动人口聚集,形成了潜在的公共卫生风险。在社会基础设施(如公共卫生资源或社会救助体系)有限的情况下,政府通过组织社工开展心理辅导和返乡动员等实践,弥补了基础设施的不足。在这一过程中,政府构建了一种以“人”为主体的临时性支持,通过调动社会力量和有限资源,为流动人口提供及时、个性化的帮助,促使部分边缘群体自觉离开,重建生活。正如一位已在梅州老家养殖小龙虾并结婚生子的前“三和人员”所言:“了解我的情况后,社区给我进行心理疏导和就业指导,让我从颓废的状态中清醒了” 。该地区一位党群服务工作人员(F26)也表示:“就是我们去劝离呀,让他们找工作,政府做了大量这些工作的……当时疫情的时候,我刚好做了这个项目服务,就是一对一面对那些人,给他们做心理辅导……其实街道是很重视这一块的,花了很多的人力、物力去弄的,派了我们这些也是比较专业的社工抽调过去做工作。”
然而,三和地区治理实践的转型虽然提升了该区的公共安全和空间品质,却也无法改变“三和群体”边缘化的本质,反而加剧了他们在城市中的流动性与不稳定性。尽管大部分“三和人员”已经离开该区,但该群体并未完全消失。部分人员选择迁移至周边其他区域寻找新的生存机会,其中龙华汽车站由于集中了较多的工作中介成为该群体新的聚集地。这些中介机构继续为低收入群体提供日结工作信息,但由于缺乏规范管理,其运营模式依旧面临信息不透明和克扣工资等问题,使得该群体的经济活动仍处于高度不稳定的状态。尽管政府尝试通过公益人力资源市场园区和科技企业孵化器等措施优化创业创新环境,但这些新设施的门槛较高,难以惠及原本依赖低技能方式生存的边缘群体。而这些聚集地也成为了新的“边缘地带”,在管理和资源配置上仍面临着较为严峻的挑战。这些现象揭示了治理问题的“外部化”转移,不仅未能从根本上解决边缘群体的生存问题,反而将问题转移至其他区域,形成新的社会管理难题。这反映出社会问题难以通过简单的空间转移策略彻底解决。因此,尽管从表面上看,“三和群体”的空间集聚效应在很大程度上已减弱,三和地区在空间上已实现了优化,该区域的生活与社会经济已经正规化,但流动人口的问题却未得到根本的治理。三和地区治理的“外部化”现象,也促使人们进一步反思,如何在城市化进程中更好地解决流动人口的社会结构性问题。

5 结论与讨论

本文基于深圳市龙华区景乐南北片区原“三和群体”的社会基础设施依赖与政府的治理实践,在结合非正规和替代性社会基础设施特征的基础上,进一步提出了“边缘化社会基础设施”这一新概念,强调此类基础设施在满足边缘化群体的特殊需求及其形成过程中的多重功能性与复杂性。研究揭示了这类社会基础设施在边缘化群体的形成与自我边缘化强化中的关键作用,并进一步探讨了如何在新的城市治理框架下,基于社会基础设施的动态功能,重新理解城市治理与社会基础设施之间的关系。
首先,边缘化社会基础设施不仅在物质层面为边缘群体提供了生存支持,还通过灵活的劳动力市场以及廉价的食宿与娱乐空间,塑造了独特的社会生态、生活方式与群体身份认同,成为群体疏离主流社会规范的草根性实践。然而,这种群体与边缘化社会基础设施相互依赖的机制也具有其内在矛盾性。一方面,边缘化社会基础设施所提供服务的低廉性与便利性缓解了边缘群体的生存压力;另一方面,这种依赖性也进一步强化了群体的自我边缘化状态,使其难以通过社会流动实现自我突破,进一步与主流社会隔离。其次,这些边缘化社会基础设施在满足该群体基本生存需求的同时,也滋生了地区的治安、环境和监管等问题,反向塑造了城市治理实践。政府通过多元协同治理模式,采用规制化手段逐步取缔了这些设施,促进了城市空间功能的重构与升级,也赋予了空间新的社会意义,推动城市治理目标与现代化进程的统一。
本文展示了边缘化社会基础设施在为边缘群体提供生存保障的同时,如何通过其双重特性促成群体身份的形成与一种跨越时空的“边缘性团结”,并在城市空间中塑造了一种独特的自治实践。这与Pickerill等描述的“自治地理学”不谋而合——一种通过抵抗、创造与团结来构建非主流社会组织形式的空间[84]。对于“三和群体”而言,这种自治实践也是一个多尺度的动态过程,既体现为资源匮乏下的日常生活应对策略,又表现为社会空间和时间的编织与再造,其背后则是边缘化社会基础设施对日常实践的隐形支持。结合城市治理的概念,边缘化社会基础设施也在城市治理与社会空间权力博弈中发挥关键作用。在传统的城市治理框架下,社会基础设施往往被视为服务大众、促进社会公平与包容的工具,其功能和形态主要以规范化的形式存在。然而,“三和”案例中的社会基础设施打破了这种理解,它在非正规的状态下持续运作,成为边缘群体最低限度的社会支持,并以其“替代性”疏离了主流社会的规范与价值观,也成为了权力关系的实践场域。从城市治理的角度来看,这些边缘化社会基础设施的存在凸显了治理体系的“空白地带”,揭示了城市治理在空间控制和社会管理上的局限性,迫使治理者重新调整策略。在“三和”的案例中,政府通过人群的去聚集化以及物质空间的更新和功能再定义重构了区域的社会秩序。这种治理行动表明,边缘化社会基础设施不仅是边缘化群体的社会关系与资源支撑,也是治理主体进行空间重构与权力调节的切入点。因此,“边缘化社会基础设施”的概念深化了对城市治理与社会基础设施关系的理解。它不仅是治理对象,也是治理手段,通过反向塑造治理过程体现了治理权力的延伸与调适。这一概念表明,城市治理并非单向度的权力实施过程,而是一个多方博弈与动态调整的复杂系统。在这个过程中,边缘化社会基础设施既是边缘群体的生存策略,也是城市治理框架中不可忽视的组成部分,其功能和意义需要置于社会、经济和政治的多重语境中进行重新审视。
[1]
Zhang Ximing, Cheng Fucai. Where to go: How the identity of "Sanhe God" came into being. Youth Research, 2021(1): 62-69.

[张锡明, 程福财. 何处依归: “三和大神”是如何形成的. 青年学报, 2021(1): 62-69.]

[2]
Tian Feng, Lin Kaixuan. Don't You Want to Return:Sanhe Youth Survey. Beijing: Dolphin Press, 2020.

[田丰, 林凯玄. 岂不怀归:三和青年调查. 北京: 海豚出版社, 2020.]

[3]
Zhao Wei. From left-behind children to Sanhe youth: Socialization and self-identity of the new generation of migrant workers. Seeker, 2021(2): 90-97.

[赵巍. 从留守儿童到三和青年: 新生代农民工的社会化与自我认同. 求索, 2021(2): 90-97.]

[4]
Liu J Z, Fang Y G, Wang G, et al. The aging of farmers and its challenges for labor-intensive agriculture in China: A perspective on farmland transfer plans for farmers' retirement. Journal of Rural Studies, 2023, 100: 103013. DOI: 10.1016/j.jrurstud.2023.103013.

[5]
Ou Chuying, Du Meiling. Resistance and solidification: A study on the narcissistic emotional structure of Sanhe youth's online life. Yuehaifeng, 2022(3): 61-68.

[欧楚颖, 杜美玲. 反抗与固化: 三和青年在线生活的自恋式情感结构研究. 粤海风, 2022(3): 61-68.]

[6]
Kearns A, Paddison R. New challenges for urban governance. Urban Studies, 2000, 37(5-6): 845-850.

DOI

[7]
McCann E. Governing urbanism: Urban governance studies 1.0, 2.0 and beyond. Urban Studies, 2017, 54(2): 312-326.

DOI

[8]
Harpham T, Boateng K A. Urban governance in relation to the operation of urban services in developing countries. Habitat International, 1997, 21(1): 65-77.

DOI

[9]
Bingham L B. The new urban governance: Processes for engaging citizens and stakeholders. Review of Policy Research, 2006, 23(4): 815-826.

DOI

[10]
Koch P. Overestimating the shift from government to governance: Evidence from Swiss metropolitan areas. Governance, 2013, 26(3): 397-423.

DOI

[11]
McGuirk P, Dowling R. Governing social reproduction in masterplanned estates. Urban Studies, 2011, 48(12): 2611-2628.

DOI

[12]
Song K, Chen Y, Duan Y B, et al. Urban governance: A review of intellectual structure and topic evolution. Urban Governance, 2023, 3(3): 169-185.

DOI

[13]
Grandin J, Haarstad H, Kjærås K, et al. The politics of rapid urban transformation. Current Opinion in Environmental Sustainability, 2018, 31: 16-22.

DOI

[14]
Li F, Liu H X, Huisingh D, et al. Shifting to healthier cities with improved urban ecological infrastructure: From the perspectives of planning, implementation, governance and engineering. Journal of Cleaner Production, 2017, 163: S1-S11.

[15]
Pan Jiaofeng, Wan Jinbo. Building ten types of new infrastructure system for a great modern power. Bulletin of Chinese Academy of Sciences, 2020, 35(5): 545-554.

[潘教峰, 万劲波. 构建现代化强国的十大新型基础设施. 中国科学院院刊, 2020, 35(5): 545-554.]

[16]
Simone A M. Ritornello: "People as infrastructure". Urban Geography, 2021, 42(9): 1341-1348.

DOI

[17]
Silver J. Incremental infrastructures: Material improvisation and social collaboration across post-colonial Accra. Urban Geography, 2014, 35(6): 788-804.

DOI

[18]
Kanoi L, Koh V, Lim A, et al. What is infrastructure? What does it do? Anthropological perspectives on the workings of infrastructure(s). Environmental Research: Infrastructure and Sustainability, 2022, 2(1): 012002. DOI: 10.1088/2634-4505/ac4429.

[19]
Wang Chengjin, Xie Yongshun, Chen Peiran et al. Institutional-economic-cultural adaptability of overseas railway construction: A case study of Addis Ababa-Djibouti Railway. Acta Geographica Sinica, 2020, 75(6): 1170-1184.

DOI

[王成金, 谢永顺, 陈沛然, 等. 铁路技术跨越式转移的制度—经济—文化适应性: 基于亚吉铁路的实证分析. 地理学报, 2020, 75(6): 1170-1184.]

DOI

[20]
Klinenberg E. Palaces for the People:How Social Infrastructure Can Help Fight Inequality, Polarization, and the Decline of Civic Life. New York: Crown, 2018.

[21]
Lehner J. M. Social infrastructures from a global perspective: Beyond the formal and informal divide// Renner A T, Plank L, Getzner M. Handbook of Social Infrastructure. Edward Elgar Publishing, 2024: 333-349.

[22]
Sendra P, Belson T L, Picardi M T. Assembling under the Westway: The emergence of social infrastructure in North Kensington, London. Antipode, 2024, 56(1): 249-275.

[23]
Graham S, Marvin S. Splintering Urbanism: Networked Infrastructures, Technological Mobilities and the Urban Condition. London: Routledge, 2001.

[24]
Silver J. Disrupted infrastructures: An urban political ecology of interrupted electricity in Accra. International Journal of Urban and Regional Research, 2015, 39(5): 984-1003.

DOI

[25]
Buier N. The anthropology of infrastructure: The boom and the bubble? Focaal, 2023(95): 46-60.

[26]
Fortun K, Fortun M. An infrastructural moment in the human sciences. Cultural Anthropology, 2015, 30(3): 359-367.

DOI

[27]
Carse A. Keyword: Infrastructure: How a humble French engineering term shaped the modern world//Harvey P, Jensen C, Moria A. Infrastructures and Social Complexity. London: Routledge, 2016: 45-57.

[28]
Burchardt M, Höhne S. The infrastructures of diversity: Materiality and culture in urban space: An introduction. New Diversities, 2016, 17(2): 1-13.

[29]
Latham A, Layton J. Social infrastructure and the public life of cities: Studying urban sociality and public spaces. Geography compass, 2019, 13(7): e12444. DOI: 10.1111/gec3.12444.

[30]
Easterling K. Extrastatecraft: The Power of Infrastructure Space. London: Verso Books, 2014.

[31]
Furlong K. STS beyond the "modern infrastructure ideal": Extending theory by engaging with infrastructure challenges in the South. Technology in Society, 2014, 38: 139-147.

DOI

[32]
Furlong K. Geographies of infrastructure II: Concrete, cloud and layered (in) visibilities. Progress in Human Geography, 2021, 45(1): 190-198.

DOI

[33]
Monstadt J. Conceptualizing the political ecology of urban infrastructures: Insights from technology and urban studies. Environment and Planning A: Economy and Space, 2009, 41(8): 1924-1942.

DOI

[34]
Swyngedouw E. Circulations and metabolisms: (Hybrid) natures and (cyborg) cities. Science as Culture, 2006, 15(2): 105-121.

DOI

[35]
Enneking G, Custers G, Engbersen G. The rapid rise of social infrastructure: Mapping the concept through a systematic scoping review. Cities, 2025, 158: 105608. DOI: 10.1016/j.cities.2024.105608.

[36]
Horton A, Penny J. Towards a political economy of social infrastructure: Contesting "anti-social infrastructures" in London. Antipode, 2023, 55(6): 1711-1734.

DOI

[37]
Davern M, Gunn L, Whitzman C, et al. Using spatial measures to test a conceptual model of social infrastructure that supports health and wellbeing. Cities and Health, 2017, 1(2): 194-209.

DOI

[38]
Renner A T, Plank L, Getzner M. Introduction to the handbook of social infrastructure// Renner A T, Plank L, Getzner M. Handbook of Social Infrastructure. Cheltenham: Edward Elgar Publishing, 2024: 1-17.

[39]
Turner C. The Infrastructured State:Territoriality and the National Infrastructure System. Cheltenham: Edward Elgar Publishing, 2020.

[40]
Bricocoli M, Marani B, Sabatinelli S. The spaces of social services as social infrastructure: insights from a policy-innovation project in Milan. Urban Planning, 2022, 7(4): 381-397.

[41]
Øverbye E. Disciplinary perspectives on welfare states// Béland D, Morgan K J, Obinger H, et al. The Oxford Handbook of the Welfare State. Oxford: Oxford University Press, 2021: 222-238.

[42]
Piñeira Mantiñán M J, Lois González R C, González Pérez J M. New models of urban governance in Spain during the post-crisis period: The fight against vulnerability on a local scale. Territory, Politics, Governance, 2019, 7(3): 336-364.

DOI

[43]
Saydaliev H B, Chin L. The necessity of social infrastructure for enhancing educational attainment: Evidence from high remittance recipient LMICs. Economic Change and Restructuring, 2023, 56(3): 1823-1847.

DOI

[44]
Vathi Z, Burrell K. Emplacing some, displacing others: Ethnic minority enterprises as critical urban infrastructure in Lodge Lane, Liverpool. Journal of Immigrant and Refugee Studies. 2024, 22(1): 209-224.

DOI

[45]
Abed A, Al-Jokhadar A. Common space as a tool for social sustainability. Journal of Housing and the Built Environment, 2022, 37(1): 399-421.

DOI

[46]
Aldrich D P. How social infrastructure saves lives: A quantitative analysis of Japan's 3/11 disasters. Japanese Journal of Political Science, 2023, 24(1): 30-40.

[47]
Lewis C, Phillipson C, Lang L, et al. Precarity and the pandemic: The impact of COVID-19 on single men living alone. The Gerontologist, 2023, 63(1): 131-139.

DOI

[48]
Zhuang Z C. The negotiation of space and rights: Suburban planning with diversity. Urban Planning, 2021, 6(2): 113-126.

DOI

[49]
McFarlane C, Silver J. Navigating the city: Dialectics of everyday urbanism. Transactions of the Institute of British Geographers, 2017, 42(3): 458-471.

DOI

[50]
Simone A. People as infrastructure: Intersecting fragments in Johannesburg. Public Culture, 2004, 16(3): 407-429.

DOI

[51]
Marx C, Kelling E. Knowing urban informalities. Urban Studies, 2019, 56(3): 494-509.

DOI

[52]
Acuto M, Dinardi C, Marx C. Transcending (in)formal urbanism. Urban Studies, 2019, 56(3): 475-487.

DOI

[53]
De Soto H. The Mystery of Capital:Why Capitalism Triumphs in the West and Fails Everywhere Else. New York: Basic Books, 2000.

[54]
Amin A. Lively infrastructure. Theory, Culture & Society, 2014, 31(7-8): 137-161.

[55]
Statham P, Scuzzarello S. Transgender Kathoey and gay men using tourist-zone scenes as 'social opportunities' for nonheteronormative living in Thailand. Gender, Place & Culture, 2023, 30(2): 183-210.

[56]
Popken B, Turhan E. Social infrastructures as pillars of resistance against housing commodification in creative city Groningen. City, 2025, 29(1-2): 150-178.

DOI

[57]
Vammen I M S. Channeled into a transnational street vending hub: Senegalese street hawkers in Buenos Aires. Migration and Society, 2023, 6(1): 30-42.

DOI

[58]
Lancione M. Caring for the endurance of a collective struggle. Dialogues in Human Geography, 2019, 9(2): 216-219.

DOI

[59]
Siemiatycki M, Enright T, Valverde M. The gendered production of infrastructure. Progress in Human Geography, 2020, 44(2): 297-314.

DOI

[60]
DeVerteuil G, Kiener J, Mizuuchi T. The service hub as bypassed social infrastructure: Evidence from inner-city Osaka. Urban Geography, 2022, 43(5): 669-687.

DOI

[61]
Middleton J, Samanani F. Whose city? Which sociality? Urban Geography, 2022, 43(5): 777-783.

[62]
Pierre J, Peters B G. Urban governance// Mossberger K, Clarke S E, John P. The Oxford Handbook of Urban Politics. Oxford: Oxford University Press, 2012: 71-86.

[63]
Hendriks F. Understanding good urban governance: Essentials, shifts, and values. Urban Affairs Review, 2014, 50(4): 553-576.

DOI

[64]
Da Cruz N F, Rode P, McQuarrie M. New urban governance: A review of current themes and future priorities. Journal of Urban Affairs, 2019, 41(1): 1-19. DOI: 10.1080/07352166.2018.1499416.

[65]
Frug G E, Barron D J. City Bound:How States Stifle Urban Innovation. Ithaca: Cornell University Press, 2008.

[66]
Pierre J. Debating Governance:Authority, Steering, and Democracy. Oxford: Oxford University Press, 2000.

[67]
Stokes K, De Coss-Corzo A. Doing the work: Locating labour in infrastructural geography. Progress in Human Geography, 2023, 47(3): 427-446.

DOI

[68]
Oscilowicz E, Anguelovski I, García-Lamarca M, et al. Grassroots mobilization for a just, green urban future: Building community infrastructure against green gentrification and displacement. Journal of Urban Affairs, 2025, 47(2): 347-380.

DOI PMID

[69]
McFarlane C, Vasudevan A. Informal infrastructures// Adey P, Bissell D, Hannam K, et al. The Routledge Handbook of Mobilities. London: Routledge, 2014: 256-264.

[70]
Amin A. Collective culture and urban public space. City, 2008, 12(1): 5-24.

[71]
Anguelovski I. Tactical developments for achieving just and sustainable neighborhoods: The role of community-based coalitions and bottom-to-bottom networks in street, technical, and funder activism. Environment and Planning C: Government and Policy, 2015, 33(4): 703-725.

DOI

[72]
Campbell-Arvai V, Lindquist M. From the ground up: Using structured community engagement to identify objectives for urban green infrastructure planning. Urban Forestry and Urban Greening, 2021, 59: 127013. DOI: 10.1016/j.ufug.2021.127013.

[73]
McShane I. Trojan horse or adaptive institutions? Some reflections on urban commons in Australia. Urban Policy and Research, 2010, 28(1): 101-116.

DOI

[74]
Canelas P, Alves S. The governance of affordable housing through public-private partnerships: Critical entanglements. Land Use Policy, 2024, 143: 107193. DOI: 10.1016/j.landusepol.2024.107193.

[75]
Alizadeh T, Clements R, Legacy C, et al. Infrastructure governance in times of crises: A research agenda for Australian cities. Urban Policy and Research, 2022, 40(1): 1-14. DOI: 10.1080/08111146.2022.2040980.

[76]
Xu Q W, Gao J G, Yan M C. Community centers in urban China: Context, development, and limitations. Journal of Community Practice, 2005, 13(3): 73-90.

DOI

[77]
Yan X, Zhao W. Variegated urban entrepreneurialism and its contested results in the boom of neighborhood center complexes in Chengdu, China. Cities, 2024, 150: 105039. DOI: 10.1016/j.cities.2024.105039.

[78]
Kundu D. Political and social inclusion and local democracy in Indian cities:Case studies of Delhi and Bengaluru// Cheema S. Governance for Urban Services: Access, Participation, Accountability, and Transparency. Berlin: Springer, 2020: 185-208.

[79]
Li Z, Wang X, Zarazaga J, et al. Do infrastructure deserts exist? Measuring and mapping infrastructure equity: A case study in Dallas, Texas, USA. Cities, 2022, 130: 103927. DOI: 10.1016/j.cities.2022.103927.

[80]
Wang Z. Life after resettlement in urban China: State-led community building as a reterritorialization strategy. International Journal of Urban and Regional Research, 2022, 46(3): 424-440.

DOI

[81]
Watt P. Estate Regeneration and Its Discontents:Public Housing, Place and Inequality in London. Bristo: Policy Press, 2021.

[82]
Barua M. Infrastructure and non-human life: A wider ontology. Progress in Human Geography, 2021, 45(6): 1467-1489.

DOI

[83]
Han Yanchao. How Sanhe youth's anti-factory culture came into being: From the perspective of cultural toolbox theory. Youth Research, 2021(1): 55-61.

[韩彦超. 三和青年的反工厂文化是如何形成的: 以文化工具箱理论为视角. 青年学报, 2021(1): 55-61.]

[84]
Pickerill J, Chatterton P. Notes towards autonomous geographies: Creation, resistance and self-management as survival tactics. Progress in Human Geography, 2006, 30(6): 730-746.

DOI

Outlines

/